STMicroelectronics STSPIN9P2 75V advanced motor drivers
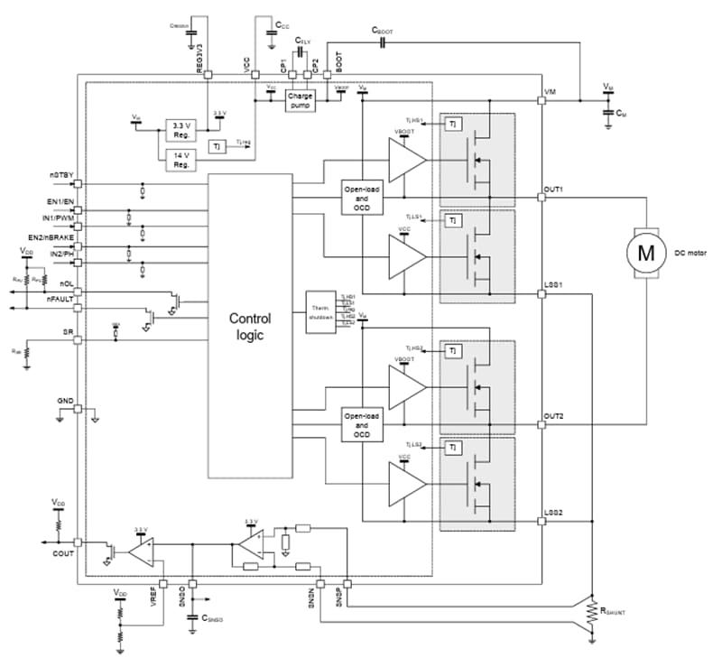
STMicroelectronics STSPIN9P2 includes pin-to-pin, full-bridge devices. The components in the STSPIN9P2 differ in drive mode and control functions, allowing users to adopt customized solutions for each specific application. Despite the simple topology of the device, each device integrates various functional blocks and advanced features. All versions have an integrated voltage regulator, making the device fully self-powered. The charge pump allows for infinite high side on-time.
The integrated analog front-end (AFE) consists of a differential amplifier and comparator that amplifies the signal from the shunt resistor and compares it to a reference value. When using the version with an integrated current limiter, the comparator output is used to achieve a fixed shutdown time or PWM fine-tuning control strategy; Otherwise, it can only be used for applications where COUT open-drain output.
All devices in the STSPIN9P2 series have adjustable conversion speeds, allowing for an optimized balance between EMI and efficiency. This capability improves overall performance and accelerates qualification of customer designs. With UVLO (overcurrent protection and thermal shutdown) function, these devices are also fully protected. In addition, open-circuit load detection verifies that the motor connection is correct when the power stage is disabled and provides dedicated signaling on the nOL output. STSPIN9P2 product is available in a compact 7 mm x 9 mm QFN package.
characteristic
- Supply voltage range: 7V to 75V
- Embedded power MOSFETs with an extended current rating of 6ARMS,RDS(ON) = 27mΩ (typical)
- The current limiter enables PWM fine-tuning or fixed shutdown time control
- Current sense amplifier
- Adjustable conversion speed to improve EMI/efficiency balance
- Full set of protection functions (overheat, overcurrent, and UVLO)
- Open circuit load detection
apply
- Stage lighting
- Factory automation
- ATMs and money processors
- Textile machinery
- Household appliances
- Robotics
STSPIN9P21/STSPIN9P23 Block diagram

STSPIN9P22/STSPIN9P24 Block Diagram

EN / USD

